Instance Verification Kit (IVK)
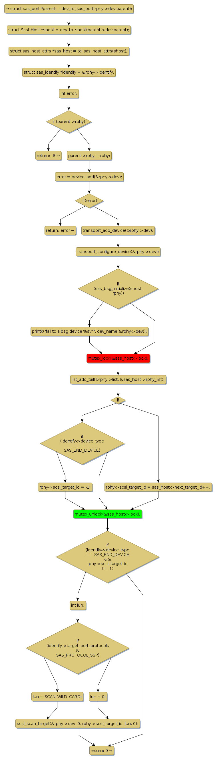
mutex lock @ [41916+28+/linux-3.19-rc1/drivers/scsi/scsi_transport_sas.c]
Instance Signature: lock
|
The Matching Pair Graph:
|
|
Function Name
|
Control Flow Graph (CFG)
|
Events Flow Graph (EFG)
|
Source Correspondence
|
|
sas_rphy_add
|
|
|
[41333+12+/linux-3.19-rc1/drivers/scsi/scsi_transport_sas.c]
|